13412086256

  • 网站首页
  • 培训工种
  • 报名指南
  • 培训公告
  • 新闻中心
  • 常见问题
  • 在线报名
  • 联系我们

广州圣问技术服务有限公司

求真务实、追求卓越、协作共赢

提供优质的专业技术服务咨询、职业技能培训等综合服务支持


搜索
七个体系理解化妆品配方设计-化妆品配方师培训技术
站在化妆品配方师视角,理解7个体系设计,就能够真正理解化妆品的本质作用成分框架。把握化妆品成分框架,就能大体上理解一个配方的作用、功效和成本。建立良好科学护肤知识,一起从理解化妆品配方师开始。

计量员证书 內校员资格证 计量管理员培训 计量校准员考证 计量检定员考试 计量检测员报名 量规仪器校正员培训 内部校验员合格证 内部校准员上岗证 计量内审员岗位证 仪校员证书 计量工资质 计量师资格证书 计量证怎么考 內校证书哪里考 农产品食品检验员资格证 食品化验员证书 食品检验工培训 食品检测员考证 食品安全总监 农产品质量安全检测员 乳品检验员 油品检验员 化学检验员培训 水质检测员考试 化妆品检验员报名 微生物检验员证书 化验员上岗证 微检员证书 无菌检验员 卫生消毒产品检验员 医疗器械检验员 化学分析工考证 试验员 质检员 实验员 无损检测员 内审员 内部审核员 材料物理性能检验员 金相检验员 力学性能检验员 材料成分分析工 环境监测员资格证考试报名

七个体系理解化妆品配方设计-化妆品配方师培训技术

站在化妆品配方师视角,理解7个体系设计,就能够真正理解化妆品的本质作用成分框架。把握化妆品成分框架,就能大体上理解一个配方的作用、功效和成本。建立良好科学护肤知识,一起从理解化妆品配方师开始。
化妆品设计七个步骤(体系)
无论化妆品是哪种剂型、有何种要求,化妆品配方均由基本模块构成。基本模块包括:乳化体系、功效体系、增稠体系、抗氧化体系、防腐体系、感官修饰体系和安全保障体系七个模块。
  • 乳化体系是以乳化剂、油脂原料和基础水相原料为主体,构成乳化型产品的基本框架,其设计是否合理,直接影响到产品的稳定性。
  • 功效体系是以功效添加剂原料为主体,以达到设计产品功效为目的,其设计是否合理,直接影响到产品的使用效果,通过产品功效评价结果表现。
  • 增稠体系是以增稠剂和黏度调节剂原料为主体,以达到调节产品黏度为目的,其设计是否合理直接影响产品的感观效果。
  • 抗氧化体系是以抗氧化剂原料为主体,以防止产品中易氧化原料的变质,提高产品的保质期。
  • 防腐体系是以防腐剂原料为主体,以防止产品微生物污染和产品二次污染而引起的产品变质,延长产品的保质期。
  • 感观修饰体系是以香精和色素原料为主体,以改善产品感观特性,提高产品的外观吸引力,给消费者以感观享受,激发消费者的购买欲望。
  • 安全保障体系以抗敏原料为主体,可降低消费者使用风险,对配方安全性具有重大意义。

添加图片注释,不超过 140 字(可选)

乳化体系设计
为皮肤补充水分和提供营养是化妆品最基本、最主要的作用。若将水直接涂于皮肤表面,则很难被皮肤吸收,而且很快就会蒸发掉,无法为皮肤提供足够的水分,无法保证皮肤适宜的水分含量,不利于保持皮肤的柔润和健康。同时,许多营养性成分在水中的溶解性不好,只能将其溶于油中,才能被皮肤吸收利用。相反,如果在皮肤上直接涂上油膜,虽能抑制水分的蒸发,但显得过分油腻,且过多的油会阻碍皮肤的呼吸和正常的代谢,不利于皮肤的健康。由此可见,单独地在皮肤上喷洒水分或涂抹油分都不利于皮肤的保湿和正常生理功能的进行。
既含有油分又含有水分的乳化体恰好能解决此问题:既可以给皮肤补充水分,又可以在皮肤表面形成油膜,防止水分的过快蒸发,也不致过分油腻,且配制乳化体时添加有表面活性剂,易于冲洗。大部分化妆品是同时含有油和水的乳化体,如雪花膏、冷霜、润肤霜、营养霜和各种乳液等。
应用于化妆品的乳化体主要是W/O和O/W的两种基本类型。两种不同的类型会给肌肤带来不同的感官特点。O/W型乳化体有较好的铺展性,使用时不会感到油腻,有清新感觉,但净洗效果和润肤作用方面不如W/O型乳化体。W/O型乳化体具有光滑的外观、高效的净洗效果和优良的润滑作用,但油腻感较强,有时还会感到发黏。

添加图片注释,不超过 140 字(可选)

增稠体系设计
增稠剂的品种很多,其增稠的机理各不相同,主要分为以下几类:链缠绕增稠机理、氢键结合增稠机理、双重中和增稠机理、无机盐水合增稠机理、油相熔点增稠机理。链缠绕增稠机理是指高分子聚合物链拓扑化的相互作用形成缠结网格而达到的增稠作用。一般的高分子聚合物都由此增稠机理进行增稠。分子量越大,增稠效果越明显。氢键结合增稠机理是指高分子聚合物上的官能团具有相互之间形成氢键的能力,当在溶液中,官能团之间形成氢键,增加了分子间的作用力,以达到增稠的效果。增稠效果的强弱,与官能团形成氢键强弱有关。
化妆品增稠剂原料分类增稠剂是指具有改变化妆品流变特性的原料,又称流变特性添加剂。据此,可分为三大类:水相增稠剂、油相增稠剂及降黏剂。水相增稠剂 是指用于增加化妆品水相黏度的原料。这类原料具有的增加水相黏度的能力与其水溶性和亲水性质有关。包括水溶性聚合物,如:聚丙烯酸聚合物、羟乙基纤维素、硅酸铝镁和其他改性或互配的聚合物等。油相增稠剂 是指用于增加或改变化妆品油相黏度的原料。这类原料具有的增加油相黏度的能力与其自身结构特性有关。包括脂肪酸盐、长链脂肪醇、长链脂肪酸酯、蜡类、氢化油脂、聚二甲基硅氧烷和一些油溶聚合物等。降黏剂 是指用于降低化妆品黏度,以增加产品流动性的原料。其作用机理相对复杂,其效率与浓度有关,并视不同类型而异。包括无机盐、有机酸盐、硅油、硅酮及乙醇等。
抗氧化体系设计
氧化变质主要是光照或与空气中的氧接触引起的氧化作用。通常表现为使产品变酸,但产生有害物质较少,这种变质通常称为酸败。化妆品用抗氧化剂是防止化妆品成分氧化变质(酸败)的一类添加剂。
在配方体系中抗氧化添加剂组分体系的作用是防止化妆品的氧化变质,保证产品质量,这个组分体系,我们称之为抗氧化体系。抗氧化体系的存在可有效防止化妆品中不饱和油脂(含有不饱和脂肪酸的油脂)的氧化作用。

添加图片注释,不超过 140 字(可选)
添加图片注释,不超过 140 字(可选)
化妆品常用抗氧化剂

防腐体系设计
由于化妆品中的原料、添加剂中含有大量的营养物质和水分,这些都是微生物生长、繁殖所必需的碳源、氮源和水,在环境适宜的情况下,即在适宜的温度、湿度等条件下,微生物在化妆品中将会大量生长繁殖,吸收、分解和破坏化妆品中的有效成分。受到微生物作用的化妆品就会发生变质、发霉和腐败。化妆品的变质会导致色、香、味发生变化,质量下降,而且变质时分解的产物会对皮肤产生刺激作用,繁殖的病原菌还会引起人体疾病。防腐剂是指可以阻止产品内微生物的生长或阻止与产品反应的微生物生长的物质。防腐剂对微生物的作用在于它能选择性地作用于微生物新陈代谢的某个环节,使其生长受到抑制或致死,而对人体细胞无害。重要的是它能在不同情况下抑制最易发生的腐败作用,特别是在一般灭菌作用不充分时仍具有持续性的效果。一般情况下,不同的防腐剂对不同的微生物有不同的抑制效果。
化妆品防腐剂的防腐原理防腐剂不但抑制细菌、霉菌和酵母菌的新陈代谢,而且影响其生长和繁殖。防腐剂主要从以下几个方面发挥作用。破坏微生物细胞壁或抑制微生物细胞壁的形成 防腐剂破坏细胞壁的结构,使细胞壁破裂或失去其保护作用,从而抑制微生物生长以至死亡。防腐剂抑制微生物细胞壁的形成是通过阻碍形成细胞壁的物质的合成来实现,如有的防腐剂可抑制构成细胞壁的重要组分肽聚糖的合成,有的可阻碍细胞壁中几丁质的合成等。影响细胞膜的功能 防腐剂破坏细胞膜,可使细胞呼吸窒息和新陈代谢紊乱,损伤的细胞膜导致细胞物质的泄漏而使微生物致死。
抑制蛋白质合成和致使蛋白质改性 防腐剂在透过细胞膜后与细胞内的酶或蛋白质发生作用,通过干扰蛋白质的合成或使之变性,致使细菌死亡。

感官修饰体系设计

感官修饰体系包括调色和调香。感官修饰体系设计就是对化妆品颜色和香气体系进行原料选择和调配的工作。
调色是指将化妆品的配方设计和调整过程中,选用一种或多种颜色原料,把化妆品的颜色调整到突出产品的特点、并使消费者感到愉悦的过程。此过程中,化妆品的着色、护色、发色、褪色是化妆品加工者重点研究的内容。
调香是指在化妆品的配方设计和调整过程中,选用一种或多种香精或香料,把化妆品的香气调整到突出产品的特点、并使消费者感到愉悦的过程。调香设计是化妆品配方设计的重要组成部分之一,它对各种化妆品的时尚感和愉悦感起着关键的作用。感官修饰体系设计是化妆品配方设计的重要组成部分之一。在化妆品配方调制中,这个体系直接给使用者第一感受,是直接影响消费者购买的因素。
化妆品色泽对化妆品消费心理和美学心理密切相关,在指导化妆品开发与生产中具有重要的影响力,具体表现。(1)能引导消费者对化妆品的功效和作用产生联想。例如:化妆品膏体为绿色,让消费者联想植物提取物作功效成分,天然、安全;(2)给化妆品赋予时尚和美丽。这方面,彩妆产品最为明显,不同的年份,彩妆化妆品流行色都不同,不同的色泽代表不同时期的时尚。(3)给消费者视觉享受。颜色调得合适,会给予消费者一种享受。例如:调色美观的浴盐,装入具有艺术感的透明玻璃瓶中,放在浴室,给消费者一种工艺品的艺术享受。(4)促进消费者购买化妆品。当产品色泽令人心情愉悦时,摆在货架上,能吸引消费者眼球,增加注意力,很大程度上能够促进消费者激起购买产品的冲动。
化妆品品种繁多,对调香的各方面要求也各有不同。香气是化妆品的第二感官,是消费者决策购买的重要因素之一,所以调香设计是化妆品配方设计的重要工作之一。化妆品调香受化妆品诸多因素的影响。(1)化妆品的香气对档次的影响。高档化妆品的香气一般头香圆润,清新高雅,留香持久;而低档化妆品头香强劲,刺鼻,用于遮盖原料异味等。(2)化妆品的香气要与化妆品的颜色和外包装能够适应。如:绿色包装化妆品,一般选用香气清新、带有重要植物感觉的香气。各种化妆品调香设计的相关要求如下。

功效体系设计

功效体系是由在化妆品配方中起功效作用的一种或多种原料所组成的体系。根据不同的要求,设计特定功效体系,完成功效化妆品配方设计。目前,配方师一般是在化妆品基础配方的基础上,添加一种或几种功效原料,就完成了功效化妆品的设计。另外,还有配方师认为功效原料添加量越大,其功效越明显。这些观点都具有片面性。

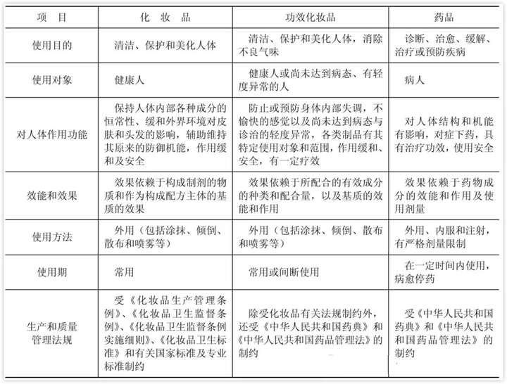
化妆品、功效化妆品与药品的区别和联系

要保证所设计功效产品实现预期功效,就要清楚掌握问题肌肤产生机理和功效体系原料作用机理。
肌肤问题产生机理是指皮肤代谢过程中,由内在因素或外在因素,促使问题肌肤产生的原因。不同问题肌肤产生的机理不同,随着科学技术的发展,对问题肌肤产生机理的认识也在逐渐发展。同一问题肌肤产生机理也可能有多个。只有对问题肌肤产生机理的充分掌握,才能找到问题的根源,以便找到对应的措施来解决皮肤问题。
功效原料作用机理是指功效原料发挥作用的生理、物理或化学过程。功效原料作用机理是通过功效原料的功能基团、分子结构来实现其功能的。应该强调的是,现在很多原料生产商为了推广其生产的原料,将原料功能过于夸大。
所以,在对原料的功效性认识方面,配方师要准确、科学地认识其功能,通过实践经验进行总结,不要过多的相信原料商的宣传。
只有这样,才能在设计功效体系过程中,为优选功效原料做好准备。在明确上述两个机理的基础上,分析肌肤问题产生的机理,找到解决问题的办法,发挥功效性原料的作用,从而实现目标。

添加图片注释,不超过 140 字(可选)

安全保障体系设计

近年来,化妆品导致的皮肤敏感及过敏现象频发,人们已经意识到化妆品配方中的防腐剂、香精香料、化学及物理性防晒剂、表面活性剂等原料均可以刺激皮肤,并引起皮肤屏障功能受损、皮肤瘙痒、红肿等过敏现象。据报道,某研究组于2005~2007年采用急性皮肤刺激性试验对洁面类、面膜类、芳香类、发用类、浴液类、卸妆类、按摩类、磨砂祛角质类共计917种化妆品样品进行测试,结果表明各类受试化妆品显示出不同程度的急性皮肤刺激性损害效应。洁面类、发用类、浴液类、按摩类和磨砂祛角质类化妆品在试验中出现了较高的皮肤刺激性。

敏感皮肤、皮肤刺激和皮肤过敏的区别与联系
化妆品原料中常见过敏源

随着人们追求天然、追求绿色、追求健康与安全的意识增强,以植物活性成分为主的天然美容化妆品越来越受到消费者的青睐。同时随着免疫学研究的发展,中药抗过敏的研究也逐渐显现出优势,其作用机制具有多靶点、多层次的特点,表现在过敏介质理论的多个环节上,如在提高细胞内AMP水平、稳定细胞膜、抑制或减少生物活性物质的释放、中和抗原、抑制IgE的形成等多个环节起作用且副作用少而轻微,临床用于防治敏感性疾病也取得了较好疗效。

添加图片注释,不超过 140 字(可选)
添加图片注释,不超过 140 字(可选)

这些中药材通常经过一定的工艺提取后,按照体外试验或者动物试验筛选出来的起效剂量和安全剂量添加到化妆品配方中。这些植物原料在配方应用过程中可能出现一定的溶解性及稳定性的问题,那么需要通过筛选乳化剂的类型及使用剂量尽可能改变溶解性,此外,我们要重点关注植物提取物的稳定性,一些含有植物多酚类的成分,虽然功效性较好,但在实际应用中,特别是与生产设备接触后,经常出现变色等问题,这就要求植物原料来源要符合化妆品生产规范要求,具有良好的稳定性和配方适用性。

化妆品的开发程序

化妆品的开发程序大致有以下环节:产品创意→市场需求、科技动态→产品配方设计→剂型、基质、添加剂、生产工艺→产品研制试验→产品质量控制→产品包装设计→产品→市场销售。

添加图片注释,不超过 140 字(可选)


分享到:
上一篇: 微生物检验员培训考证......
下一篇: 化妆品配方师证书好考......
  • 我们留言*
提交

13412086256
24小时服务热线

浏览网站

微信二维码

Copyright ©2022 版权所有 © 广州圣问技术服务有限公司 未经许可 严禁复制 All Rights Reserved